
PERYARATAN SERTIFIKASI PRODUK
(Permohonan Awal, Initial Application)
- Form Surat Permohonan Sertifikat Produk Pengguna Tanda SNI, Application form for SNI Marking Product Certificate
- Daftar Isian Permohonan Sertifikat Penggunaan Tanda SNI yang dilampiri dengan, List of Application for Certificate of Application for Use of SNI Mark, enclosed with :
- Akte Perusahaan, Company establishment
- Izin Usaha Industri, Industrial Business Permit
- Surat Izin Usaha Perusahaan, Company Business License
- NPWP, tax ID number
- Surat Izin Merk Dagang/Surat Pendaftaran Merk Dagang*, Trademark License / Trademark Registration Letter *
- Bagan Organisasi Perusahaan, Company Organization Chart
- Biodata Direktur / Wakil Manajemen Mutu;Biodata of Director / Representative of Quality Management;
- Bagan/Peta Proses Produksi, Flowchart Proces Production
- Pedoman Mutu;Quality Manual
- Daftar Induk Dokumentasi Sistem Manajemen Mutu;Master List of Quality Management System Documentation
- Desain Kemasan, Packaging Design
- Daftar Fasilitas Produksi
- Foto Produk
- Sertifikat Sistem Manajemen Mutu (Apabila telah disertifikasi untuk system manajemen mutu perusahaan ), Quality Management System Certificate (If certified to the company quality management system)
- Foto Area Proses Produksi, Area Inspeksi Internal/ Laboratorium Internal, dan Area Depan Perusahaan / Pabrikan, Photograph of the Production Process Area, Internal Inspection Area / Internal Laboratory, and Company / Manufacturing Front Area
- Surat Dukungan Dari Pabrik ( Untuk Produk Impor ), Letter of Support from the Factory (For Imported Products)
*note :
Untuk hak merek yang tidak dimiliki oleh perusahaan tetapi dimiliki oleh yang lain harus menyertakan surat kuasa dari pemilik merek ke perusahaan pemohon SPPT SNI.For trademark rights that are not owned by the company but owned by others must include a power of attorney from the brand owner to the SPPT SNI applicant company.
PERSYARATAN PERLUASAN RUANG LINGKUP SERTIFIKASI PRODUK,
REQUIREMENTS FOR SCOPE OF TYPE PRODUCT CERTIFICATION
- Form Permohonan Perluasan Lingkup Sertifikasi SNI, Application for Expansion of SNI Certification Scope
- Daftar Isian Permohonan Sertifikat Penggunaan Tanda SNI yang dilampiri dengan, List of Application for Certificate of Application for Use of SNI Mark, enclosed with :
- Prosedur / Instruksi Kerja ( Jika Penambahan Komoditi ), Work Procedures / Instructions (If Addition of Commodities)
- Sertifikat Merek / Tanda Daftar Merek ( Jika Penambahan Merek ), Trademark Certificate / Trademark Registration (If Trademark Addition),
- Desain Kemasan ( Jika Penambahan Kemasan ), Packaging Design (If Addition To Packaging)
- Bagan Proses Produksi ( Jika Penambahan Komoditi ), Production Process Chart (If Addition of Commodities)
- Daftar Alat Produksi ( Jika Penambahan Komoditi dan Kemasan ), List of Production Equipment (If Addition of Commodities and Packaging
- Surat Dukungan Dari Pabrik Untuk Produk Impor ( Jika Penambahan Importir), Letter of Support from the Factory For Imported Products (If Addition Importer)
- Legalitas Importir Untuk Produk Impor ( Jika Penambahan Importir ),Importer’s Legality for Imported Products (If Adding Importers)
Note :
- Klien dapat mengajukan permohonan perluasan ruang lingkup atau pengurangan ruang lingkup selama masa periode sertifikasi.
- Prosedur perluasan ruang lingkup dapat dilakukan bersamaan dengan surveilen atau asesmen secara khusus.
- Bila jenis atau model produk dengan mempergunakan persyaratan dan acuan yang sama dengan yang dipergunakan oleh produk yang telah disertifikasi, Klien harus mengajukan permohonan tersebut kepada lembaga.
- Lembaga dapat memutuskan untuk tidak melakukan asesmen terhadap proses produksi atau sistem, tetapi akan tetap akan melakukan pengambilan sample jenis produk yang ditambahkan untuk menentukan kesesuaian produk terhadap persyaratan yang diacu.
- Apabila hasil pengujian menunjukkan hasil yang positif, maka lingkup sertifikasi dapat diperluas dan perjanjian penggunaan sertifikat dan tanda kesesuaian dapat dimodifikasi.
- Bila produk yang ditambahkan tidak mengacu pada persyaratan acuan yang sama, atau perluasan sertifikasi komoditi mencakup tambahan fasilitas produksi yang tidak tercakup dalam sertifikat, maka proses sertifikasi mulai dari permohonan dan persyaratan harus dilengkapi untuk mencakup kondisi baru tersebut.
- Keputusan perluasan dan atau pengurangan ruang lingkup sama dengan proses sertifikasi awal.
- Perluasan sertifikat dilakukan terhadap Klien dengan mengajukan permohonan perluasan ruang lingkup produk, setelah memenuhi persyaratan seperti tercantum dalam Prosedur Permohonan Sertifikasi Klien.
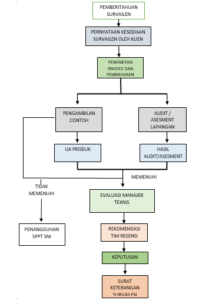
ALUR PROSES SURVAILEN SERTIFIKASI PRODUK

PROSES SURVAILEN SERTIFIKASI PRODUK SNI ( PENGAWASAN BERKALA )
- Untuk menjamin bahwa pelanggan atau klien yang telah disertifikasi selalu memenuhi persyaratan, maka secara berkala dan sewaktu-waktu jika diperlukan LSPro ICP Elaborasi Surabaya akan melakukan survailen dan asesmen ulang. Survailen berkala terhadap pelanggan atau klien yang telah disertifikasi dilakukan berdasarkan skema yang telah ditetapkan LSPro ICP Elaborasi Surabaya. Asesmen ulang dilakukan bila terjadi perubahan penting pada pelanggan atau klien.
- LSPro ICP Elaborasi Surabaya mempersyaratkan pelanggan atau klien yang telah
disertifikasi untuk segera memberitahu perubahan setiap aspek mengenai status atau operasi yang dapat mempengaruhi:
– Status hukum, komersial atau organisasi;
– Organisasi dan manajemen;
– Kebijakan atau prosedur jika sesuai;
– Lokasi;
– Personel, peralatan,fasilitas, lingkungan kerja atau sumber daya lainnya, jika mempengaruhi. - Program surveilen LSPro ICP Elaborasi Surabaya akan disusun dan disampaikan kepada pelanggan atau klien untuk dimintakan konfirmasi. Setelah ada kepastian tanggal, pelaksanaan surveilen akan dimintakan persetujuan Direktur
- Sertifikasi SNI berlaku selama 4 (empat) tahun. Untuk memastikan bahwa pelanggan atau klien masih memenuhi persyaratan SNI, LSPro ICP Elaborasi Surabaya akan melakukan surveilen terjadwal secara berkala minimal 2 (dua) kali selama periode sertifikasi dan jika diperlukan dapat melaksanakan kunjungan surveilen tidak terjadwal.
- Kunjungan surveilen dilaksanakan dengan melakukan asesmen lapangan yang difokuskan pada konsitensi mutu produk.
- Keputusan pemeliharaan status sertifikasi ditetapkan oleh Direktur setelah mempertimbangkan hasil evaluasi teknis.
